Hs Condition

Hidradenitis Suppurativa Management Journal Track Diet Food Triggers Hs Symptoms Acne Inversa Treatments Pain Levels And More Reynolds Parker Samantha 9781692618773 Amazon Com Books

Title : Hidradenitis Suppurativa Management Journal Track Diet Food Triggers Hs Symptoms Acne Inversa Treatments Pain Levels And More Reynolds Parker Samantha 9781692618773 Amazon Com Books Source : www.amazon.com
Open New Window

Added By Kmb Hs Warrior Instagram Post Associated Condition Of Hs Chronic Wounds Hidradenitis Suppurativa Wounds Can Cause Physical And Emotional Stress Hs Wounds Usually Remain Inflamed For Extended Periods Of Time Hs

Title : Added By Kmb Hs Warrior Instagram Post Associated Condition Of Hs Chronic Wounds Hidradenitis Suppurativa Wounds Can Cause Physical And Emotional Stress Hs Wounds Usually Remain Inflamed For Extended Periods Of Time Hs Source : www.picuki.com
Open New Window

Dmjpkcqtyj3y6m

Title : Dmjpkcqtyj3y6m Source :
Open New Window

Associated Conditions Hs Online

Title : Associated Conditions Hs Online Source : www.hsonline.ca
Open New Window

Hidradenitis Suppurativa Causes Features And Current Treatments Jcad The Journal Of Clinical And Aesthetic Dermatology

Title : Hidradenitis Suppurativa Causes Features And Current Treatments Jcad The Journal Of Clinical And Aesthetic Dermatology Source : jcadonline.com
Open New Window

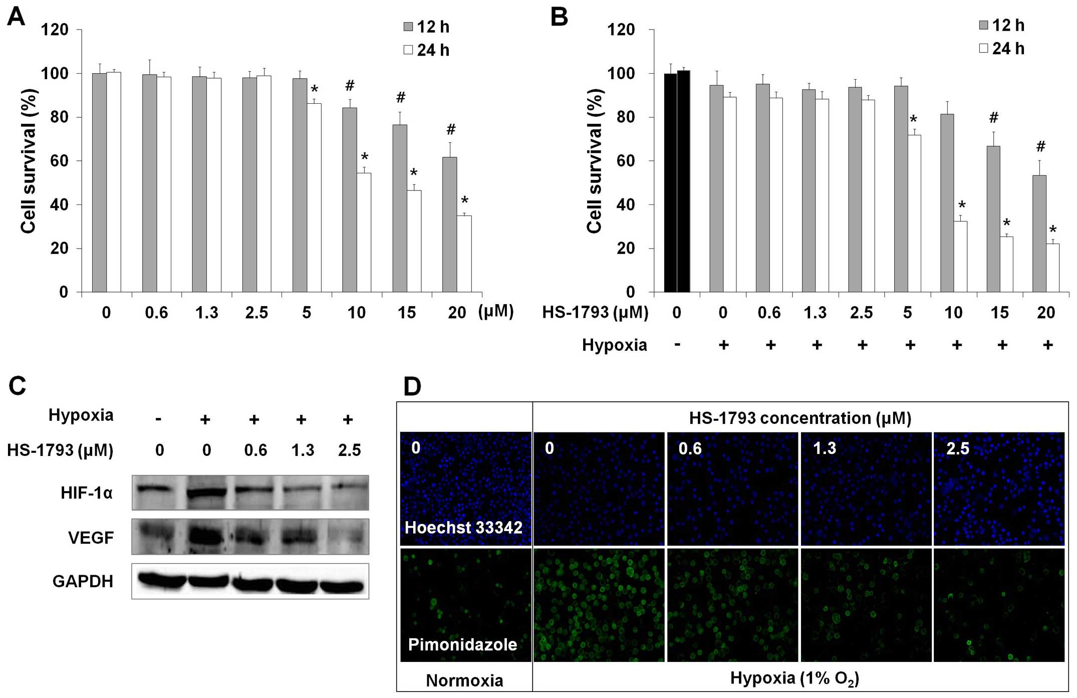
The Resveratrol Analog Hs 1793 Enhances Radiosensitivity Of Mouse Derived Breast Cancer Cells Under Hypoxic Conditions

Title : The Resveratrol Analog Hs 1793 Enhances Radiosensitivity Of Mouse Derived Breast Cancer Cells Under Hypoxic Conditions Source : www.spandidos-publications.com
Open New Window

40 Best Hs And Other Chronic Conditions Illnesses Images Chronic Condition Chronic The Cure

Title : 40 Best Hs And Other Chronic Conditions Illnesses Images Chronic Condition Chronic The Cure Source : www.pinterest.com
Open New Window

The Boils Below Hidradenitis Suppurativa Dr Pmg S Blog

Title : The Boils Below Hidradenitis Suppurativa Dr Pmg S Blog Source : drpmg.com
Open New Window

Living With Hidradenitis Suppurativa 9 Things You Should Know

Title : Living With Hidradenitis Suppurativa 9 Things You Should Know Source : www.healthline.com
Open New Window

Fuck Hs Fuckifuckedupa1 Twitter

Title : Fuck Hs Fuckifuckedupa1 Twitter Source : twitter.com
Open New Window

Hidradenitis Suppurativa Management Journal Track Diet Food Triggers Hs Symptoms Acne Inversa Treatments Pain Levels And More Reynolds Parker Samantha 9781692618803 Amazon Com Books

Title : Hidradenitis Suppurativa Management Journal Track Diet Food Triggers Hs Symptoms Acne Inversa Treatments Pain Levels And More Reynolds Parker Samantha 9781692618803 Amazon Com Books Source : www.amazon.com
Open New Window

What Is Hidradenitis Suppurativa Or Acne Inversa

Title : What Is Hidradenitis Suppurativa Or Acne Inversa Source : www.humira.com
Open New Window

Hidradenitis Suppurativa S Hs Best Friend Blackheads Whiteheads

Title : Hidradenitis Suppurativa S Hs Best Friend Blackheads Whiteheads Source : www.hsconnect.org
Open New Window

The Largest Ever Epidemiological Study Brings Hidradenitis Suppurativa Into Sharp Focus

Title : The Largest Ever Epidemiological Study Brings Hidradenitis Suppurativa Into Sharp Focus Source : www.medpagetoday.com
Open New Window

1

Title : 1 Source : encrypted-tbn0.gstatic.com
Open New Window

Completely Healed Hs Lesions Download Scientific Diagram

Title : Completely Healed Hs Lesions Download Scientific Diagram Source : www.researchgate.net
Open New Window

Hidradenitis Suppurativa Hs Nhs

Title : Hidradenitis Suppurativa Hs Nhs Source : www.nhs.uk
Open New Window

October Offshore Wave Condition Hs 1 4 2 1 M Te 1 4 9 8 S Direction Download Scientific Diagram

Title : October Offshore Wave Condition Hs 1 4 2 1 M Te 1 4 9 8 S Direction Download Scientific Diagram Source : www.researchgate.net
Open New Window

Toward Developing Newer Treatments For Hidradenitis Suppurativa Another Potential Application Of Brilacidin Innovation Pharmaceuticals Inc

Title : Toward Developing Newer Treatments For Hidradenitis Suppurativa Another Potential Application Of Brilacidin Innovation Pharmaceuticals Inc Source : www.ipharminc.com
Open New Window

Twitter Chat Planned To Discuss Hs Myths

Title : Twitter Chat Planned To Discuss Hs Myths Source : www.derm.city
Open New Window

Hidradenitis Suppurativa Symptoms And Causes Mayo Clinic

Title : Hidradenitis Suppurativa Symptoms And Causes Mayo Clinic Source : www.mayoclinic.org
Open New Window

Marx Train Hs 618 Track Clip In Original Envelope V Good Condition A Must Own 253750340

Title : Marx Train Hs 618 Track Clip In Original Envelope V Good Condition A Must Own 253750340 Source : www.worthpoint.com
Open New Window

What To Use For Hidradenitis Suppurativa Acne Inversa Hidradenitis Suppurativa Remedies Systemic Inflammation

Title : What To Use For Hidradenitis Suppurativa Acne Inversa Hidradenitis Suppurativa Remedies Systemic Inflammation Source : www.pinterest.com
Open New Window

Associated Conditions Hs Online

Title : Associated Conditions Hs Online Source : www.hsonline.ca
Open New Window

Hidradenitis Suppurativa Archives Forcare Medical Center

Title : Hidradenitis Suppurativa Archives Forcare Medical Center Source : forcaremed.com
Open New Window

What Is Hs Hs Online

Title : What Is Hs Hs Online Source : www.hsonlinearabia.com
Open New Window

Hidradenitis Suppurativa Symptoms Humira Adalimumab

Title : Hidradenitis Suppurativa Symptoms Humira Adalimumab Source : www.hspartnership.com
Open New Window

Nbve9z3z78dym

Title : Nbve9z3z78dym Source :
Open New Window

Hidradenitis Suppurativa Consultant360

Title : Hidradenitis Suppurativa Consultant360 Source : www.consultant360.com
Open New Window

Health Coach Aims To Break Taboo Surrounding Painful Skin Disease The Tribune

Title : Health Coach Aims To Break Taboo Surrounding Painful Skin Disease The Tribune Source : www.tribune242.com
Open New Window

Https Encrypted Tbn0 Gstatic Com Images Q Tbn 3aand9gcsu5kuhqp4gm4zpsa06kfeomegaa6tjbwaftkawva8nexo8olll Usqp Cau

Title : Https Encrypted Tbn0 Gstatic Com Images Q Tbn 3aand9gcsu5kuhqp4gm4zpsa06kfeomegaa6tjbwaftkawva8nexo8olll Usqp Cau Source : encrypted-tbn0.gstatic.com
Open New Window

Primalgirl Opens Up Hidradenitis Suppurativa Part I Primalgirl

Title : Primalgirl Opens Up Hidradenitis Suppurativa Part I Primalgirl Source : primalgirl.com
Open New Window

Hidradenitis Suppurativa Dermnet Nz

Title : Hidradenitis Suppurativa Dermnet Nz Source : dermnetnz.org
Open New Window

Jackson Gillies Met Katy Before Make It Rain With Skin Condition Hs American Idol 2019 Auditions Youtube

Title : Jackson Gillies Met Katy Before Make It Rain With Skin Condition Hs American Idol 2019 Auditions Youtube Source : www.youtube.com
Open New Window

Hs Football Player In Critical Condition After Enduring Traumatic Brain Injury

Title : Hs Football Player In Critical Condition After Enduring Traumatic Brain Injury Source : nypost.com
Open New Window

Hidradenitis Suppurativa Symptoms Humira Adalimumab

Title : Hidradenitis Suppurativa Symptoms Humira Adalimumab Source : www.hspartnership.com
Open New Window

What Is Hidradenitis Suppurativa Hs No Bs About Hs

Title : What Is Hidradenitis Suppurativa Hs No Bs About Hs Source : www.nobsabouths.com
Open New Window

Weight Management For Hs Patients The Dermatologist

Title : Weight Management For Hs Patients The Dermatologist Source : www.the-dermatologist.com
Open New Window

Https Encrypted Tbn0 Gstatic Com Images Q Tbn 3aand9gctus60y73rjmdp8vmiihzkmffbxoy3kxxxgmfg6ithl5 9lwe05 Usqp Cau

Title : Https Encrypted Tbn0 Gstatic Com Images Q Tbn 3aand9gctus60y73rjmdp8vmiihzkmffbxoy3kxxxgmfg6ithl5 9lwe05 Usqp Cau Source : encrypted-tbn0.gstatic.com
Open New Window

Hidradenitis Suppurativa A Common And Burdensome Yet Under Recognised Inflammatory Skin Disease Postgraduate Medical Journal

Title : Hidradenitis Suppurativa A Common And Burdensome Yet Under Recognised Inflammatory Skin Disease Postgraduate Medical Journal Source : pmj.bmj.com
Open New Window

Hidradenitis Suppurativa A Common And Burdensome Yet Under Recognised Inflammatory Skin Disease Postgraduate Medical Journal

Title : Hidradenitis Suppurativa A Common And Burdensome Yet Under Recognised Inflammatory Skin Disease Postgraduate Medical Journal Source : pmj.bmj.com
Open New Window

September 2017 Vol 110 Number 8 Irish Medical Journal

Title : September 2017 Vol 110 Number 8 Irish Medical Journal Source : imj.ie
Open New Window

What Is Hidradenitis Suppurativa Hs Myhsteam

Title : What Is Hidradenitis Suppurativa Hs Myhsteam Source : www.myhsteam.com
Open New Window

Hidradenitis Suppurativa Hs Is Not Rare Hidrawear

Title : Hidradenitis Suppurativa Hs Is Not Rare Hidrawear Source : hidrawear.com
Open New Window

60 I Suffer From Hs Ideas The Cure Acne Inversa Skin Diseases

Title : 60 I Suffer From Hs Ideas The Cure Acne Inversa Skin Diseases Source : www.pinterest.com
Open New Window

Skin Condition Hidradenitis Suppurativa Hs Or Acne Inversa That Prevents Most Of Us From Visiting And Si Acne Inversa Acne Inversa Treatment Skin Diseases

Title : Skin Condition Hidradenitis Suppurativa Hs Or Acne Inversa That Prevents Most Of Us From Visiting And Si Acne Inversa Acne Inversa Treatment Skin Diseases Source : www.pinterest.com
Open New Window

Hidradenitis Suppurativa Symptoms Humira Adalimumab

Title : Hidradenitis Suppurativa Symptoms Humira Adalimumab Source : www.hspartnership.com
Open New Window

Mitsubishi Hs U560 Video Cassette Recorder Owner S Guide Manual Good Condition Ebay

Title : Mitsubishi Hs U560 Video Cassette Recorder Owner S Guide Manual Good Condition Ebay Source : www.ebay.com
Open New Window

Hs Symptoms Pictures No Bs About Hs

Title : Hs Symptoms Pictures No Bs About Hs Source : www.nobsabouths.com
Open New Window

Hs Awareness

Title : Hs Awareness Source : www.shireemccarver.net
Open New Window

Hidradenitis Suppurativa Managing The Complications

Title : Hidradenitis Suppurativa Managing The Complications Source : www.webmd.com
Open New Window

Embracing My Beauty Scars With Hidradenitis Suppurativa The Everygirl

Title : Embracing My Beauty Scars With Hidradenitis Suppurativa The Everygirl Source : theeverygirl.com
Open New Window

Hs The Skin War The Fight For My Life

Title : Hs The Skin War The Fight For My Life Source : sites.google.com
Open New Window

Skin Condition Information Hidradenitis Suppurativa Hs Toronto Dermatology Centre

Title : Skin Condition Information Hidradenitis Suppurativa Hs Toronto Dermatology Centre Source : torontodermatologycentre.com
Open New Window

A Digital Resource Toolkit For Living With Hidradenitis Suppurativa The Mighty

Title : A Digital Resource Toolkit For Living With Hidradenitis Suppurativa The Mighty Source : themighty.com
Open New Window

What Is Hs Hidradenitis Suppurativa A Painful Condition

Title : What Is Hs Hidradenitis Suppurativa A Painful Condition Source : getridofff.com
Open New Window

Henoch Schonlein Purpura Symptoms And Causes Mayo Clinic

Title : Henoch Schonlein Purpura Symptoms And Causes Mayo Clinic Source : www.mayoclinic.org
Open New Window

Hidradenitis Suppurativa How To Live With It

Title : Hidradenitis Suppurativa How To Live With It Source : www.webmd.com
Open New Window

Hidradenitis Suppurativa Hs Nhs

Title : Hidradenitis Suppurativa Hs Nhs Source : www.nhs.uk
Open New Window

I M Not Shackled By This Condition Any More

Title : I M Not Shackled By This Condition Any More Source : www.brgeneral.org
Open New Window

Living With Hidradenitis Suppurativa 9 Things You Should Know

Title : Living With Hidradenitis Suppurativa 9 Things You Should Know Source : www.healthline.com
Open New Window

1 Vintage 1930 Tilden Tech Hs Yearbook Chicago Good Condition Ebay

Title : 1 Vintage 1930 Tilden Tech Hs Yearbook Chicago Good Condition Ebay Source : www.ebay.com
Open New Window

Signs And Symptoms Of Hidradenitis Suppurativa

Title : Signs And Symptoms Of Hidradenitis Suppurativa Source : www.healthgrades.com
Open New Window

The Hurley System Grading Severity For Hidradenitis Suppurativa Consultant360

Title : The Hurley System Grading Severity For Hidradenitis Suppurativa Consultant360 Source : www.consultant360.com
Open New Window

Hs Disease Hidradenitis Suppurativa Causes

Title : Hs Disease Hidradenitis Suppurativa Causes Source : www.hspartnership.com
Open New Window

Hidradenitis Suppurativa All About This Difficult Skin Condition Dermatology Affiliate Locations

Title : Hidradenitis Suppurativa All About This Difficult Skin Condition Dermatology Affiliate Locations Source : dermatologyillinois.com
Open New Window

Cpd Lesions Plan Managing The Skin Condition Hidradenitis Suppurativa Personnel Today

Title : Cpd Lesions Plan Managing The Skin Condition Hidradenitis Suppurativa Personnel Today Source : www.personneltoday.com
Open New Window

Hidradenitis Suppurativa Irish Skin Foundation

Title : Hidradenitis Suppurativa Irish Skin Foundation Source : irishskin.ie
Open New Window

Common Conditions That Occur With Hs No Bs About Hs

Title : Common Conditions That Occur With Hs No Bs About Hs Source : www.nobsabouths.com
Open New Window

Help For Hidradenitis Suppurativa In Westlake Oh

Title : Help For Hidradenitis Suppurativa In Westlake Oh Source : www.healthyskinmd.com
Open New Window

Hope For Hs Maybe You Ve Heard That Karl Marx Had Hs Facebook

Title : Hope For Hs Maybe You Ve Heard That Karl Marx Had Hs Facebook Source : www.facebook.com
Open New Window

Hidradenitis Suppurativa Dermatologist Hidradenitis Suppurativa

Title : Hidradenitis Suppurativa Dermatologist Hidradenitis Suppurativa Source : www.healthgrades.com
Open New Window

Hidradenitis Suppurativa Hidradenitis Suppurativa Remedies Postpartum Care Kit Wound Care Nursing

Title : Hidradenitis Suppurativa Hidradenitis Suppurativa Remedies Postpartum Care Kit Wound Care Nursing Source : www.pinterest.com
Open New Window

Hidradenitis Suppurativa Instagram Profile With Posts And Stories Picuki Com

Title : Hidradenitis Suppurativa Instagram Profile With Posts And Stories Picuki Com Source : www.picuki.com
Open New Window

Hidradenitis Suppurativa Via Embarrassing Health Hsawareness Org

Title : Hidradenitis Suppurativa Via Embarrassing Health Hsawareness Org Source : hidradenitissuppurativaawareness.org
Open New Window

Hs Disease Hidradenitis Suppurativa Causes

Title : Hs Disease Hidradenitis Suppurativa Causes Source : www.hspartnership.com
Open New Window

Blog Health Stories Project

Title : Blog Health Stories Project Source : healthstoriesproject.com
Open New Window

How Would You Diagnose This Woman S Skin Condition The Dermatologist

Title : How Would You Diagnose This Woman S Skin Condition The Dermatologist Source : www.the-dermatologist.com
Open New Window

Https Encrypted Tbn0 Gstatic Com Images Q Tbn 3aand9gctq74wuw2pvp101ezhzpaxorf7ehy6cmm3x0rfhnx3imxbkgap0 Usqp Cau

Title : Https Encrypted Tbn0 Gstatic Com Images Q Tbn 3aand9gctq74wuw2pvp101ezhzpaxorf7ehy6cmm3x0rfhnx3imxbkgap0 Usqp Cau Source : encrypted-tbn0.gstatic.com
Open New Window

October Offshore Wave Condition Hs 1 4 2 1 M Te 1 4 9 8 S Direction Download Scientific Diagram

Title : October Offshore Wave Condition Hs 1 4 2 1 M Te 1 4 9 8 S Direction Download Scientific Diagram Source : www.researchgate.net
Open New Window

Hidradenitis Suppurativa Aziv Infusion Therapy Center

Title : Hidradenitis Suppurativa Aziv Infusion Therapy Center Source : azivinfusion.com
Open New Window

Hidradenitis Suppurativa All About This Difficult Skin Condition Dermatology Affiliate Locations

Title : Hidradenitis Suppurativa All About This Difficult Skin Condition Dermatology Affiliate Locations Source : dermatologyillinois.com
Open New Window

Hidradenitis Suppurativa Hs An Overview Myhsteam

Title : Hidradenitis Suppurativa Hs An Overview Myhsteam Source : www.myhsteam.com
Open New Window

Hs Video How The Condition Affects Your Body

Title : Hs Video How The Condition Affects Your Body Source : www.webmd.com
Open New Window

Hidradenitis Suppurativa Signs And Symptoms

Title : Hidradenitis Suppurativa Signs And Symptoms Source : www.aad.org
Open New Window

Hidradenitis Suppurativa Know It All By Clipo Medium

Title : Hidradenitis Suppurativa Know It All By Clipo Medium Source : medium.com
Open New Window

What You Should Know About Hidradenitis Suppurativa Doctor 4 U

Title : What You Should Know About Hidradenitis Suppurativa Doctor 4 U Source : www.doctor-4-u.co.uk
Open New Window

Hidradenitis Suppurativa Signs And Symptoms

Title : Hidradenitis Suppurativa Signs And Symptoms Source : www.aad.org
Open New Window

What Causes Hidradenitis Suppurativa Hs Skin Care Research Llc

Title : What Causes Hidradenitis Suppurativa Hs Skin Care Research Llc Source : www.skincareresearchboca.com
Open New Window

Cnn And Healthgrades Publish On Fawn Griswold Hsawareness Org

Title : Cnn And Healthgrades Publish On Fawn Griswold Hsawareness Org Source : hidradenitissuppurativaawareness.org
Open New Window

Hs The Skin War The Fight For My Life

Title : Hs The Skin War The Fight For My Life Source : sites.google.com
Open New Window

Hidradenitis Suppurativa Craig Singer Md Dermatology

Title : Hidradenitis Suppurativa Craig Singer Md Dermatology Source : singerderm.com
Open New Window

Associated Conditions Hs Online

Title : Associated Conditions Hs Online Source : www.hsonline.ca
Open New Window

Hidradenitis Suppurativa Irish Skin Foundation

Title : Hidradenitis Suppurativa Irish Skin Foundation Source : irishskin.ie
Open New Window

Hidradenitis Suppurativa Hs Symptoms Treatment Diagnosis

Title : Hidradenitis Suppurativa Hs Symptoms Treatment Diagnosis Source : www.netdoctor.co.uk
Open New Window

Hidradenitis Suppurativa Management Journal Track Diet Food Triggers Hs Symptoms Treatments Pain Levels And More Reynolds Parker Samantha 9781692618872 Amazon Com Books

Title : Hidradenitis Suppurativa Management Journal Track Diet Food Triggers Hs Symptoms Treatments Pain Levels And More Reynolds Parker Samantha 9781692618872 Amazon Com Books Source : www.amazon.com
Open New Window

Hidradenitis Suppurativa Signs And Symptoms

Title : Hidradenitis Suppurativa Signs And Symptoms Source : www.aad.org
Open New Window

Sufferer Of Chronic Skin Condition When I Discovered They Had Effectively Cut Rashers Out Of My Backside I Was Shocked Independent Ie

Title : Sufferer Of Chronic Skin Condition When I Discovered They Had Effectively Cut Rashers Out Of My Backside I Was Shocked Independent Ie Source : www.independent.ie
Open New Window

Hope Dinh Hope Dermatology

Title : Hope Dinh Hope Dermatology Source : www.hopedermatology.com.au
Open New Window

Stages Hidradenitis Suppurativa Treatment Hidradenitis Suppurativa Remedies Skin To Skin

Title : Stages Hidradenitis Suppurativa Treatment Hidradenitis Suppurativa Remedies Skin To Skin Source : www.pinterest.com
Open New Window

Painful Skin Condition More Common Than Previously Thought

Title : Painful Skin Condition More Common Than Previously Thought Source : www.local10.com
Open New Window

Therapeutic Response To Secukinumab In A 36 Year Old Woman With Hidradenitis Suppurativa

Title : Therapeutic Response To Secukinumab In A 36 Year Old Woman With Hidradenitis Suppurativa Source : www.hindawi.com
Open New Window

Sufferer Of Chronic Skin Condition Hidradenitis Suppurativa Hs Hsawareness Org

Title : Sufferer Of Chronic Skin Condition Hidradenitis Suppurativa Hs Hsawareness Org Source : hidradenitissuppurativaawareness.org
Open New Window

Hidradenitis Suppurativa Hs Dr Novikov Wellness And Skin Care

Title : Hidradenitis Suppurativa Hs Dr Novikov Wellness And Skin Care Source : northborodoctor.com
Open New Window